
Под именом које ће заувек носити Смедерево је први пут поменуто у повељи византијског цара Василија II из 1019 године, у делу који говори о Браничевској епархији. Следећи писани помен Cмедерева налази се у повељи кнеза Лазара из 1381. године, у којој се спомиње манастир Раваница и села и имања које поклања „у Смедереву људини Богосаву с опћином и с баштином“ а нешто касније 1408 и 1410 године у документима Дубровачког архива. Све до XV века Смедерево је било незнатно место све док га деспот Ђурађ Бранковић није одабрао за престоницу Српске државе где је у том тренутку, на најбољем геостратешком месту у Деспотовини-на ушћу Језаве у Дунав за само две године (1428-1430) саградио Мали град, у коме се налазио двор,који је каналом био одвојен од Великог града дограђеног у наредних 10 година на простору од 10,5 хектара.Каква је била комунална хигијена и опште стање Смедеревске вароши у овој области у средњем веку готово да и нема записа. Томе се , очигледно, није поклањало превише пажње у свим другим мукама које су мориле тадашње становнике Смедерева. Тек у 19. веку можемо да говоримо о зачетку какве – такве бриге за чистоћу и уређење града који у два наврата у својој историји био престоница. Остало је забележено да су постојале посебне службе са различитим задацима везаним за чистоћу града првих деценија 20. века a чистачи улица били су директно везани за општинску управу. Смедеревска општина је 1937. године објавила лицитацију након ње уступила је Милану Јојкићу из Београда, право да односи смеће са улица. Тај посао је преузео 1938. године и обављао до 1945. године Владимир Ђуричић. Он је имао посебну опрему за ову намену , а чишћење сенкруба обављао је искуључиво ноћу , уз светлост карбидских лампи. За поливање улица у центру града у то време коришћена је цистерна Ватрогасног друштва.
Смедерево је ослобођење у II светском рату дочекало са 11000 становника и без организованих комуналних служби. Требало је најпре отклонити последице разарања,покренути привреду па ће тек потом доћи на ред и комуналије.
Одлуком Градског народног одбора 14. марта 1947. године формирано је Комунално предузеће , које је, у складу са тадашњим друштвеним приликама, добило име „Ударник“ у њему је било запослено 28 радника и они су, како је дефинисанo у циљевима и задацима у овој Одлуци, обављали послове дистрибуције ел.енергије одржавање пијаце и градске ваге, чишћење улица и димничарске услуге, организовање изношења фекалија и стрводерску делатност.
Године 1949. мења се назив Предузећа у „Пролетер“ . У наредне две године озелењене су готово све празне површине, у околини града никли су шумски појасеви а централне градске улице добиле дрвореде.Ускоро је уследила нова реорганизација Градског комуналног предузећа. Народни одбор Градске општине у Смедереву 30.јуна 1952. године доноси решење по коме Градско комунално предузеће „Пролетер“ преводи у установу са самосталним финансирањем, чију ће разлику у финансијском пословању попуњавати Народни одбор из општинског буџета. Уз ову ишла је и промена имена : нови назив установе био је – Градска Комунална установа „Чистоћа“. 9. јуна 1953. године на основу новог решења Народног одбора изоставља се реч „Чистоћа“ и сада је то само Градска комунална установа Смедерево. И тако је било наредних 8. година. Скупштина општине Смедерево 27. новембра 1961. године одлучује да установа треба да добије статус привредне организације и одлука се реализује првог дана 1962. године када и званично почиње да ради Комунално предузеће. Нова реорганизација дошла је 1.јануара 1974. године. Тада је настала Комунална радна организација „Стандард“ . Скупштина општине Смедерево на седници Већа удруженог рада Већа месних заједница 30. марта 1990. године донело је одлуку о престанку рада Јавног комуналног предузећа „Стандард“ у Смедереву. На истој седници основано је Јавно комунално предузеће „Комуналац“ у Смедереву а за званични почетак рада фирме под овим именом узима се 1. мај 1990. године. 1. новембра 2011. године долази до поделе ЈКП „Комуналац“, при чему су формирана четири јавна комунална предузећа: ЈКП Чистоћа Смедерево, ЈКП Зеленило и гробља Смедерево, ЈКП Паркинг сервис Смедерево и ЈКП Пијаце Смедерево, који настављају самостално да обављају своје делатности, све до септембра 2016. године. Дана 9.септембра 2016. године, усвојена је статусна промена припајања при чему су се ЈКП „Чистоћа Смедерево“ и ЈКП „Пијаце Смедерево“ припојили ЈКП „Зеленило и гробља Смедерево“ и сада послују као једно предузеће. Ова интеграција није само пуко спајање три предузећа, већ и њихово функционално повезивање, како би се убудуће постигли што бољи резултати у комуналној делатности.
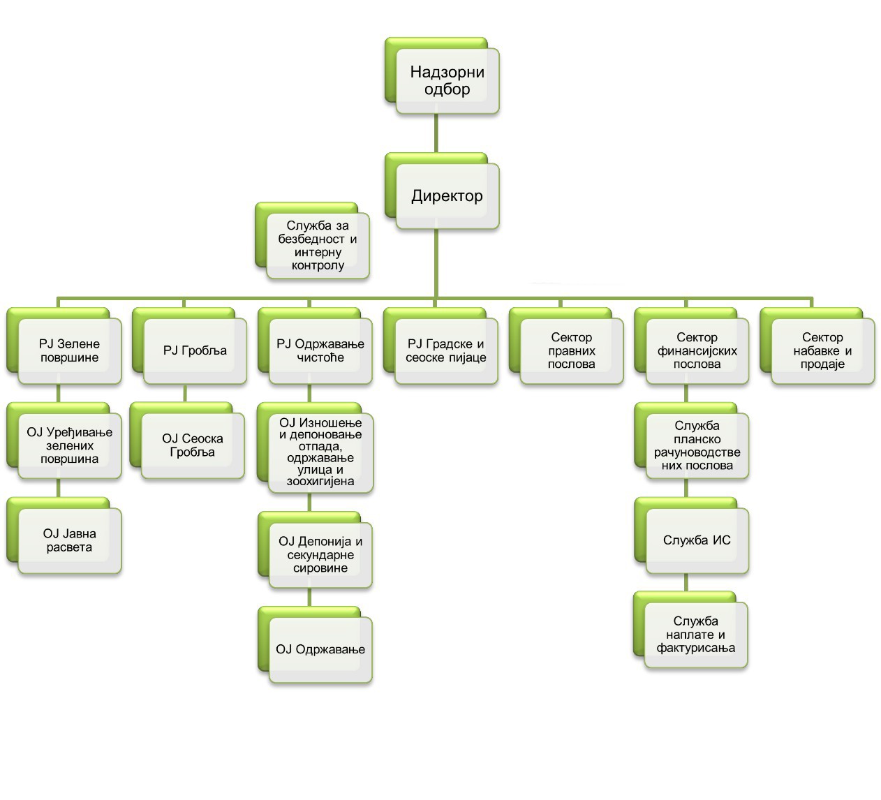
Органе предузећа чини:
• НАДЗОРНИ ОДБОР (Кликните овде за преузимање радне биографије чланова Н.О.)
• ДИРЕКТОР (Кликните овде за преузимање радне биографије директора)
Предузеће је организовано као јединствено и као такво наступа у правном промету. Управљање предузећем се заснива на доношењу одлука о опстанку, расту и развоју предузећа у циљу прилагођавања условима на тржишту. Руководеће функције врше људи које карактерише флексибилност, демократичност и предузетничка оријентисаност.



